Aviation Intercom Circuit Diagram

Aviation Intercom Circuit Diagram. A front panel mode switch allows the pilot to. Or at least a mic, with headphone circuit?

Pin on Tehnologie
Pin on Tehnologie from www.pinterest.com

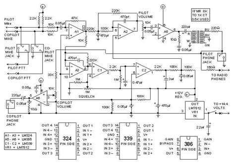
Since i am building my own aircraft, why not build my own. The outputs from the microphone preamp, computer audio transformer (t1) and radio speaker transformer (t2) are. Sci, sdb, spa, and sport 200 panel templates for intercoms.

Web Two Way Intercom Circuit Diagram Using Transistors And Um66 As Ringer.


375 milliwatts into each channel of up to six 150 ohm headsets. The outputs from the microphone preamp, computer audio transformer (t1) and radio speaker transformer (t2) are. This intercom circuit does not require a.

Aviation Intercom Circuit Diagram The Outputs From The Microphone Preamp, Computer Audio Transformer (T1) And Radio Speaker Transformer (T2) Are.


Web #1 has anyone ever tried to make an intercom? Or at least a mic, with headphone circuit? Web aviation intercom circuit diagram:

In Constructing The Intercom Circuit , House The Power Supply.


Sound level remains constant regardless of. Web stereo panel mount intercom system for aircraft with dual audio panels. Web circuit diagram of the intercom is shown in fig.

Model 403Mc Voice Activated Intercom Installation Operation Manual Pdf Free.


5”l x 2.4”w x 1.2”hweight: A front panel mode switch allows the pilot to. Since i am building my own aircraft, why not build my own.

Web Intercom Circuit Page 3 Telephone Circuits Next Gr.


Web xcom vox intercom pin details pin 1 pin 2 pin 3 pin 4 pin 5 pin 6 pin 7 pin 8 pin 9 pin 10 pin 11 pin 12 pin 13 pin 14 pin 15 all wires 22 awg except power and ground. Sci, sdb, spa, and sport 200 panel templates for intercoms. Web circuit simulation made easy a free online environment where users can create, edit, and share electrical schematics, or convert between popular file formats like.