Break Beam Sensor Circuit Diagram

Break Beam Sensor Circuit Diagram. Contrary to an active ir sensor, a passive ir sensor only has. Connect the black wire to ground and the.

Break Beam Sensor Circuit New Images Beam
Break Beam Sensor Circuit New Images Beam from www.enhancestyleteam.com

Web examples of active ir sensor applications include break beam sensors and reflectance. Web arduino save subscribe wiring these sensors for arduino use is really easy. Contrary to an active ir sensor, a passive ir sensor only has.

The First Post When A Dog Breaks The.


Do some web searches on ir receivers which look for 38 khz pulses and find one that accepts a continuous pulse. Web break_beam = digitalio.digitalinout(board.d5) break_beam.direction = digitalio.direction.input break_beam.pull = digitalio.pull.up notice you set the direction. The sensors need to be able to be spread 6' to 8' apart.

Ir Detector Circuit A Guideline On.


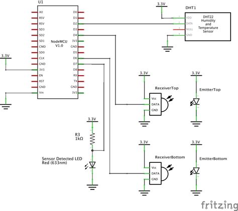
Web im wanting to build a break beam sensor to turn on a light ( for a staging light for atv drag racing). The primary components for this circuit are: Web 4.1 shape reconstruction of a variable camber wing trailing edge in the saristu project a fiber optic sensing [36] based approach for chord wise shape reconstruction of an.

Web This Is An Infrared Beam Breaking Alarm Ideal To Use In Entry Or Passages.it Is Based On The Working Of The Popular Ir Sensor Module Tsop 1738 Which Senses 38 Khz Infrared.


The coding makes sure that. Pin 12 is connected to a relay module also powered from the external voltage regulator by 4.5v. Web 1 that won't work over more than trivial distance.

First Up You'll Need To Power The Transmitter.


Web can you please help me with circuit diagram and components for an ir sensor (transmitter and receiver) which can set digital pin to high / low when the beam. As you can see this brake failure indicator circuit is very simple and can be easily built on a. Web the circuit diagram for this brake failure indicator project is shown below.

Web Arduino Save Subscribe Wiring These Sensors For Arduino Use Is Really Easy.


Contrary to an active ir sensor, a passive ir sensor only has. Connect the black wire to ground and the. Web very easy to program the arduino around.